TAR MÉXICO

Sistema de administración de documentos (Wiki)

User Tools

Site Tools


Command unknown: plugin_bookcreator_addtobook
mpm:006
mpm/006.txt · Last modified: 14/02/2023 13:25 by vmlanda | Approved

Manual de Procedimientos Maestros
Procedimiento para elaborar, revisar y controlar procedimientos
MPM-DSO-GAC-006
Revisión 02

Procedimiento para elaborar, revisar y controlar procedimientos

1. Control

1.1. Tabla de autorizaciones

No. de Revisión Emitido por Revisado por Autorizado por
02 Joaquín Hernandez / Auditor de Aseguramiento de Calidad Cesar Castillo / Gerente de Aseguramiento de Calidad Victor Landa / Director de Seguridad Aérea y Aseguramiento de Calidad

1.2. Registro de revisiones

No. de Revisión Fecha de la Revisión Motivo de la Revisión
Original 1-marzo-2018 Edición original
01 1-agosto-2019 Actualización
02 Febrero-2023 Actualización

1.2.1. Responsable de la revisión

El responsable de editar, revisar y actualizar este procedimiento es el Gerente de Aseguramiento de Calidad.

1.2.2. Criterios de revisión

Este procedimiento será revisado cuando menos una vez al año a partir de la fecha de emisión, o antes si se cambia para mejorar el sistema administrativo de la organización, o bien, a causa de la generación o actualización de la regulación aplicable.

1.3. Lista de distribución

  1. Dirección General
  2. Dirección de Seguridad Aérea y Aseguramiento de Calidad
  3. Dirección de Operaciones
  4. Dirección de Mantenimiento
  5. Dirección Comercial
  6. Dirección de Tecnologías de Información
  7. Dirección Jurídica
  8. Dirección de Finanzas
  9. Dirección de Cadena de Suministro
  10. Gerencia de Recursos Humanos

2. Contenido

2.1. Definiciones y acrónimos

2.1.1. Definiciones

Administrador del SAD. Es la Dirección de Seguridad Aérea y Aseguramiento de Calidad.

Autor. Es cualquier persona dentro de la organización, que desea proponer y documentar una política, procedimiento o método. Es la persona responsable de conjuntar toda la información relacionada con el tema que se está tratando y de proponer a la organización, a través de una política, método o procedimiento, la forma en cómo se deberían hacer las cosas para tener un buen sistema de calidad y cumplir adecuadamente con la política de calidad. El autor no necesariamente es la única persona que domina esta información. En la elaboración de políticas, métodos y procedimientos se pueden tomar e incluir los puntos de vista de las demás personas y áreas involucradas. El propósito principal al elaborar una política, método o procedimiento, además de documentar los lineamientos y la forma cómo se realiza una actividad o proceso, es darle valor a la organización.

Bitrix. Plataforma oficial de comunicación interna utilizado para el control y distribución de información, documentos, minutas, reuniones, acuerdos, avisos y todo lo necesario para efectuar las tareas administrativas eficientemente en TAR Aerolíneas.

Director de Área. Ejecutivo responsable de cada área en la organización o dueño de un proceso documentado (si en el proceso se involucran más de una dirección). Nota: En áreas en donde no exista un nivel organizacional de Director, la persona que fungirá como tal será el siguiente con nivel inmediato inferior.

Documento. Es cada política, procedimiento, método o formato que existe en el Sistema de Administración de Documentos y que constan datos fidedignos o susceptibles de ser empleados como tales para probar algo.

Documentos aplicables y/o anexos. Son todas aquellas fuentes de información complementaria que permiten ejecutar adecuadamente la política, procedimiento o método. Esta información se considera vital y necesaria para cumplir con la política, procedimiento o método respectivo. Cuando sea práctico, los anexos se pueden adjuntar a la política, procedimiento o método, tales como: formatos, guías, referencias, manuales, normas, links, etc.

IOSA 1). Es el programa de auditoría de seguridad operacional de la IATA, que consiste en un sistema de evaluación internacionalmente reconocido y aceptado, diseñado para evaluar los sistemas operativos de gestión y control de una aerolínea.

Método. Es la guía detallada que muestra secuencial y ordenadamente como una persona realiza un trabajo.

Política. Es el conjunto de lineamientos directivos que rigen la actuación de una persona relacionados a un tema particular. La política facilita al personal la toma de decisiones.

Procedimiento. Es la guía detallada que muestra secuencial y ordenadamente cómo dos o más personas realizan un trabajo.

Procedimiento técnico. Es un procedimiento asociado al cumplimiento de la normatividad aeronáutica, estándares IOSA o manuales aprobados por la Dirección General de Aeronáutica Civil.

Sistema de Administración de Documentos. Es el sistema de gestión y control de documentación interna utilizado para conducción y soporte de las operaciones en la organización. Este sistema está basado en un ambiente “Wiki” y su propósito es garantizar que los documentos como manuales, procedimientos, políticas y formatos aprobados, actualizados y estén disponibles para el personal cuando los requiera utilizar.

Wiki2) (del hawaiano wiki, ‘rápido’)3) es el nombre que recibe un Sitio web, cuyas páginas pueden ser editadas directamente desde el navegador, donde los usuarios crean, modifican o eliminan contenidos que, generalmente, comparten.

2.1.2. Acrónimos

IATA. International Air Transport Association.

IOSA. IATA Operational Safety Audit.

MD. Manual de Despacho.

MGM. Manual General de Mantenimiento.

MGO. Manual General de Operaciones.

MOT. Manual de Operaciones en Tierra.

MPE. Manual de Procedimientos en Emergencia.

MSO. Manual de Seguridad Operacional.

PSPAII. Programa de Seguridad para la Prevención de Actos de Interferencia Ilícita.

PIRE. Plan Interno de Respuesta en Emergencia.

SAD. Sistema de Administración de Documentos de TAR Aerolíneas.

2.2. Objetivo

Definir las guías y requerimientos para estandarizar la elaboración, actualización, control y publicación de los procedimientos.

2.3. Alcance

Este método es aplicable a las áreas operativas y administrativas de la organización que requieran documentar procedimientos técnicos y administrativos.

2.4. Referencias

N/A

2.5. Responsabilidades

2.5.1. Director de Seguridad Aérea y Aseguramiento de Calidad

  1. Revisar todos los procedimientos técnicos con el fin de:
    1. Asegurar el cumplimiento de la normatividad vigente.
    2. Verificar el apego a los estándares IOSA.
    3. Verificar la consistencia con los manuales autorizados, como el MGO, MGM, MD, MOT, MSO, MSPAII, MPE, etc., y demás procedimientos técnicos de la organización.
  2. Revisar todos los procedimientos administrativos con el fin de:
    1. Asegurar el cumplimiento de las políticas de la Organización.
  3. Aprobar electrónicamente los procedimientos técnicos para que se consideren oficiales dentro de la organización.
  4. Emitir recomendaciones a las áreas emisoras de los procedimientos correspondientes, basadas en la reglamentación y las mejores prácticas de la industria.

2.5.2. Administrador del SAD

  1. Asignar un número consecutivo de código. El número asignado en el código será único para dicha procedimiento dentro de la organización.
  2. Publicar o direccionar los procedimientos de acuerdo a este procedimiento.
  3. Crear los documentos en el sistema, asignando los privilegios de acuerdo a la solicitud del autor.

2.5.3. Directores de Área

  1. Documentar los procedimientos a través de sus áreas.
  2. Asegurar que todos y cada uno de los procedimientos que se estén emitiendo dentro de su área ayuden a incrementar la eficiencia de la organización.
  3. Mantener el control interno de los procedimientos que su área ha generado. Este control incluye la elaboración, revisión, distribución y actualización.
  4. Asignar un código de identificación a los procedimientos que genere su área, tomando como referencia el Anexo 1 - Guía para generar los códigos de identificación de las políticas, procedimientos y métodos.
  5. Revisar electrónicamente los procedimientos siguiendo los pasos para su autorización y publicación, de acuerdo al tipo de procedimiento creado.
    Nota: Se considerará como documento controlado solamente aquel que:
    1. Tenga la leyenda de aprobación de la Dirección emisora y, en el caso de los documentos técnicos, haya sido validado y aprobado por la Dirección de Seguridad Aérea y Aseguramiento de Calidad, posterior al último cambio registrado.
    2. No aparezca como draft (borrador) en el sistema.
  6. Difundir e implantar, con todo el personal directamente involucrado, los procedimientos para asegurar que el área las incorpore en su trabajo diario.

2.5.4. Auditores internos

  1. Verificar el apego de los procedimientos generados en la organización.

2.5.5. Autores / Revisores

  1. Elaborar o actualizar procedimientos congruentes con las demás políticas y procedimientos de la organización.
  2. Elaborar o actualizar nuevos procedimientos respetando y utilizando cabalmente los lineamientos contenidos en este procedimiento.
  3. Redactar el procedimiento en el módulo que le corresponde, utilizando su usuario o cuenta. De esta manera su firma electrónica, así como el historial de cambios, quedará registrado automáticamente en la historia del documento.
  4. Revisar los procedimientos publicados de acuerdo a los criterios de revisión establecidos en cada uno de ellos, con el propósito de asegurar que se cumpla con las políticas establecidas en los manuales regulatorios de la empresa, los estándares IOSA y la normatividad aplicable.
  5. Distribuir electrónicamente el documento de acuerdo a la lista de distribución.

2.5.6. Usuarios

  1. Reportar en cualquier momento al área emisora, las recomendaciones u observaciones que consideren necesario incluir o modificar en el procedimiento correspondiente, a través de la sección “Discussion”.
  2. Mantener la confidencialidad de la información contenida en los procedimientos.
  3. Podrán entregar a un tercero una copia de un procedimiento, sólo con la debida autorización del Director del Área emisora y apegándose a la política de confidencialidad correspondiente.

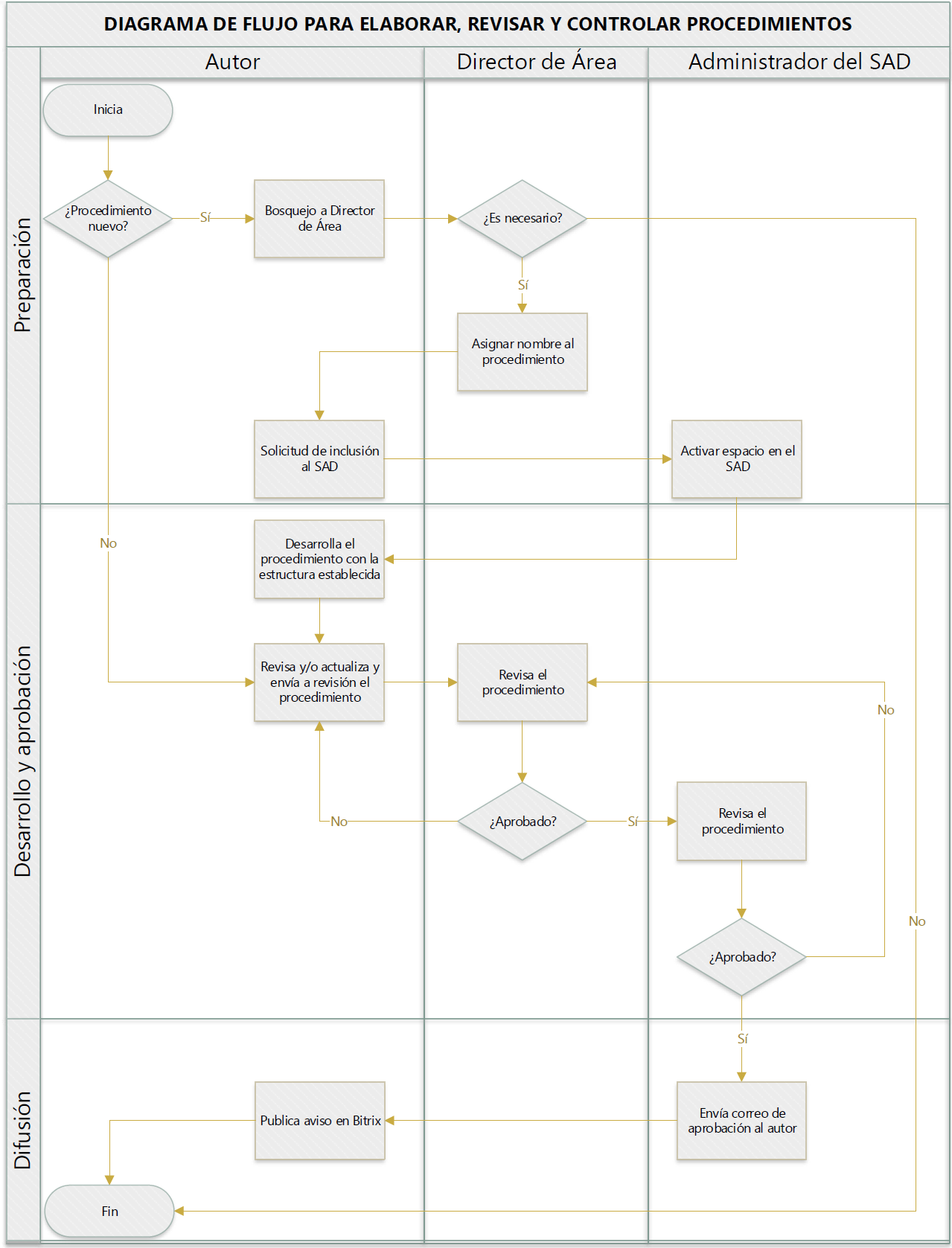
2.6. Diagrama de flujo

2.7. Descripción del procedimiento

2.7.1. Para procedimientos técnicos

Paso Responsable Descripción
1 Autor Determina si el procedimiento es nuevo.
  • Si es nuevo, continúa con el siguiente paso.
  • Si ya existe y solamente se va a actualizar, entonces sigue en el paso 21.
2 Autor Lo somete a consideración del Director de Área presentando un bosquejo del mismo internamente.
3 Autor El bosquejo se presenta el la plantilla para procedimientos editable en formato Word o a través de un diagrama de flujo
4 Director de Área Valida la necesidad de elaborar un nuevo procedimiento.
  • Si el procedimiento NO es aceptado, termina el proceso.
  • Si el procedimiento es aceptado, asigna el nombre más adecuado al procedimiento que se va a desarrollar.

Las consideraciones para la asignación del nombre de un procedimiento son las siguientes:

Si Entonces
Se trata de un PIRE El procedimiento deberá iniciar con el texto “Plan interno de respuesta en emergencia de…” y se deberá complementar con el nombre de la Dirección de que se trate.
No se trata de un PIRE Se recomienda que el procedimiento inicie con el texto “Procedimiento para… ”.
El nombre deberá continuar con un verbo de acción escrito en infinitivo (por ejemplo: elaborar, registrar, controlar, distribuir, actualizar, etc.).
Posteriormente, complementar el nombre del procedimiento con una descripción específica.
5 Autor Solicita su inclusión en el sistema a través de la sección “Solicitar la creación de documentos”, indicando claramente los datos solicitados en la sección (incluyendo el nombre del manual en el cual se creará el espacio, el área emisora, así como los permisos de escritura y lectura, indicando los nombres de usuario de las personas con dichos privilegios), el sistema enviará un correo de confirmación automáticamente al autor. Si posteriormente se requieren realizar cambios en el sistema sobre un procedimiento existente, se debe utilizar la sección “Solicitud para modificación de documentos en el sistema”.
6 Administrador del SAD Activa el espacio del documento en el sistema, conforme a lo solicitado por el autor, devolviendo instrucciones y número de serie del documento y activando el link correspondiente dentro del sistema para ingresar el código del procedimiento. Posteriormente contestará el correo del autor, que su solicitud ha sido atendida, indicando el código del espacio creado.
7 Autor Utiliza la siguiente estructura para la elaboración del procedimiento:
Si Entonces
La estructura del procedimiento está regulada por alguna normatividad El procedimiento debe apegarse a lo estipulado en la normatividad que lo regula.
La estructura del procedimiento NO está regulada por alguna normatividad y NO se trata de un PIRE Se deberá utilizar la siguiente estructura:


Control:

  • Tabla de autorizaciones.
  • Registro de revisiones.
  • Responsable de la revisión.
  • Criterios de revisión.
  • Lista de distribución.

Contenido:

  • Definiciones y acrónimos.
  • Objetivo.
  • Alcance.
  • Referencias.
  • Responsabilidades.
  • Diagrama de flujo.
  • Procedimiento.
  • Documentos aplicables y/o anexos.
Se trata de un PIRE de Dirección La estructura debe apegarse al Anexo 4 - Formato de PIRE de Dirección.

TÍTULOS
Los títulos se deben marcar con “headings” numerados para una mejor identificación. Si por excepción en alguno de ellos, no hubiese información que mencionar, se pondrá la leyenda “NO APLICABLE”.

8 Autor TABLA DE AUTORIZACIONES
Registra el nombre y puesto de las personas que emiten, revisan y autorizan cada revisión del procedimiento de la siguiente manera.
Emitido por: Autor
Revisado por: Director de Área
Autorizado por: Director de Seguridad Aérea y Aseguramiento de Calidad
9 Autor REGISTRO DE REVISIONES
Registra el número, la fecha y el motivo de cada revisión que se le haga al procedimiento. Si en la revisión periódica del procedimiento no hay ningún cambio, solamente incluirá una modificación en el área de Registro de revisiones creando una fila adicional, escribiendo el número consecutivo, fecha de revisión y en la columna de “motivo de la revisión” la leyenda “revisión periódica”, y posteriormente enviar a su revisión y publicación.
10 Autor RESPONSABLE DE LA REVISIÓN
Asigna al responsable idóneo del procedimiento, mismo que se encargará de hacer las revisiones y modificaciones correspondientes.
11 Autor CRITERIOS DE REVISIÓN
Define los lineamientos y periodicidad de revisión del procedimiento. Tomando en cuenta que el periodo máximo es de cada 2 años, además de que se puede generar normatividad aplicable que requiera modificar el procedimiento antes del periodo definido.
12 Autor LISTA DE DISTRIBUCIÓN
Define las áreas que serán notificadas sobre la creación o modificación del procedimiento, incluyendo las áreas en donde se encuentran los usuarios.
13 Autor DEFINICIONES Y ACRÓNIMOS
Se aporta el significado de las palabras y acrónimos más relevantes en los términos del procedimiento o materia implicada.
14 Autor OBJETIVO
El objetivo deberá contener una explicación del propósito que se pretende cumplir con el procedimiento.
Su elaboración se ajustará a los lineamientos que se describen a continuación:
  • Se especificará con claridad la finalidad que pretende el procedimiento.
  • Se redactará de manera clara, concreta y directa.
  • La descripción se iniciará con un verbo en infinitivo.
  • Se describirá en una extensión máxima de cinco renglones.
  • Se evitará el uso de adjetivos calificativos, p.ej.: bueno, excelente, etc.

La primera parte de su contenido deberá expresar qué se hace y la segunda para qué se hace.

15 Autor ALCANCE
Define de manera precisa la aplicabilidad y cobertura del procedimiento.
16 Autor REFERENCIAS
Enlista los documentos de referencia, sean internacionales, nacionales o internos, que dan soporte al contenido del procedimiento.
17 Autor RESPONSABILIDADES
Redacta las responsabilidades de todas las personas involucradas directa o indirectamente en el procedimiento que son necesarias comprender para llevar a buen efecto el procedimiento, siguiendo la Anexo 5 - Guía para desarrollar funciones y responsabilidades.
18 Autor DIAGRAMA DE FLUJO
Elabora el diagrama de flujo del procedimiento indicando las personas y acciones involucradas.
Nota: El autor podrá solicitar la aprobación del procedimiento sin haber terminado el diagrama de flujo. En este caso, deberá terminarlo y someterlo a aprobación en los próximos 30 días a partir de que el procedimiento se haya publicado en el SAD.
19 Autor DESCRIPCIÓN DEL PROCEDIMIENTO
Describe el procedimiento siguiendo la técnica del libreto, incluyendo las notas importantes, limitaciones y criterios específicos de manera ordenada. La secuencia y descripción de cada paso a desarrollar debe corresponder exactamente a lo mostrado en el diagrama de flujo.
Las acciones que se realicen en el procedimiento pueden ser indicadas por medio de viñetas, numerales (ver este método) o texto simple en subtemas (con títulos) cuando sea necesario, dependiendo el tipo de procedimiento a describir.
20 Autor DOCUMENTOS APLICABLES Y/O ANEXOS
Enlista los documentos aplicables y/o anexos de apoyo al procedimiento como páginas independientes. Para solicitar la creación de anexos a un procedimiento en el sistema, utilizar la sección “Solicitud para modificación de documentos en el sistema en la página principal del SAD, indicando el nombre del mismo.”
  • Formatos: en caso de que un procedimiento requiera el uso de formatos, ya sean para registrar en formato físico o digital, estos deberán tener un código de identificación, iniciando con los mismos códigos del procedimiento agregando (-F-xx) donde xx es el numero consecutivo de los formatos necesarios que requiere el procedimiento. Teniendo en cuenta los siguientes aspectos para mantenerlos homologados:
  1. Utilizar la siguiente plantilla y editar los campos correspondientes a la revisión del formato plantilla Word vertical, plantilla Word horizontal, Plantilla Excel.
  2. Desarrollar el formato de forma lógica, solo con la información necesaria, creando los campos para que el registro sea de la manera más sencilla posible.
  3. En caso de que los formatos requieran se registrados de manera electrónica para posteriormente ser impresos por los usuarios: como formularios PDF o WORD, y tablas de EXCEL deberán ser diseñadas para que al momento de imprimirse (en PDF) conserven el encabezado y sus características de control.
  4. Mantener el tipo de diseño de las plantillas (fuente: arial, estilo: normal, tamaño: 12 para títulos, 10 para contenido ), en caso de requerir plasmar un formato diferente, lo deberán justificar al momento de solicitar la aprobación.
  5. Asegurarse que el formato es funcional durante su uso.
  6. Los anexos que presenten formatos deberán tener el siguiente contenido:
21 Autor Actualiza y revisa que el procedimiento esté completo y adecuadamente desarrollado. Todos los párrafos ahí incluidos deben contener solo información útil.
No se debe escribir ni de más, ni de menos, solamente lo que se necesita para cumplir con su propósito.
Si está realizando la revisión periódica para mejorar el actual procedimiento, es muy importante recopilar y tomar en cuenta:
  1. Las sugerencias de mejora que hayan estado haciendo los usuarios a través de la sección “Discussion”.
  2. Las observaciones derivadas de las auditorías y sobre todo la funcionalidad del procedimiento en la operación diaria.
  3. Si hace algún cambio, automáticamente el sistema categorizará el nuevo documento como draft o borrador.
22 Autor Somete el procedimiento a revisión del Director de Área, por medio de un correo electrónico indicando la ubicación del procedimiento para su autorización.
23 Director de Área Revisa que el procedimiento sea congruente con la política de calidad y con las demás políticas, métodos y procedimientos de la organización.
  • Si lo aprueba, lo documentará mediante la sección “Discussion”, ingresando la leyenda “Autorizado por la Dirección de (Operaciones, Mantenimiento u otra, según corresponda)” y dando click en el botón “Save”. Posteriormente solicitará la autorización y publicación por parte de la Dirección de Seguridad Aérea y Aseguramiento de Calidad, a través de la sección “Solicitar la validación y publicación de documentos” en la página principal del SAD.
    Nota: En caso de que el procedimiento tenga Anexos, debe realizarse este paso, y los subsecuentes, para cada uno de ellos.
  • En caso contrario, lo comunica a través de un correo electrónico al autor, el cual lo regresa al paso 21, para que efectúe las modificaciones pertinentes.
24 Director de Seguridad Aérea y Aseguramiento de Calidad Revisa que el procedimiento esté en cumplimiento con la normatividad vigente, los estándares IOSA y sea congruente con la política de calidad y con las demás políticas y procedimientos de la organización.
  • Si lo aprueba, lo autorizará y publicará en el sistema a través del botón “Approve document” en caso de tener formatos adjuntos los publicará también en el nivel correspondiente del catálogo de formatos. El sistema enviará una notificación automática al Director del Área emisora.
  • En caso contrario, lo devuelve al Director del Área al paso 23, para que efectúe las modificaciones pertinentes.
25 Director de Área Envía un correo electrónico al autor de que su solicitud ha sido publicada.
26 Autor Envía una notificación sobre la generación o actualización del procedimiento a todos los integrantes de la lista de distribución, a través de un AVISO/ANNOUNCEMENT de Bitrix.

2.7.2. Para procedimientos administrativos

Paso Responsable Descripción
1 Autor Determina si el procedimiento es nuevo.
  • Si es nuevo, continúa con el siguiente paso.
  • Si ya existe y solamente se va a actualizar, entonces sigue en el paso 21.
2 Autor Lo somete a consideración del Director de Área presentando un bosquejo del mismo internamente.
3 Autor El bosquejo se presenta el la plantilla para procedimientos editable en formato Word o a través de un diagrama de flujo
4 Director de Área Valida la necesidad de elaborar un nuevo procedimiento.
  • Si el procedimiento NO es aceptado, termina el proceso.
  • Si el procedimiento es aceptado, asigna el nombre más adecuado al procedimiento que se va a desarrollar. Las consideraciones para la asignación del nombre de un procedimiento son las siguientes:
    • Se recomienda que el procedimiento inicie con el texto “Procedimiento para… ”.
    • El nombre deberá continuar con un verbo de acción escrito en infinitivo (por ejemplo: elaborar, registrar, controlar, distribuir, actualizar, etc.).
    • Posteriormente, complementar el nombre del procedimiento con una descripción específica.
5 Autor Solicita su inclusión en el sistema a través de la sección “Solicitar la creación de documentos”, indicando claramente los datos solicitados en la sección (incluyendo el nombre del manual en el cual se creará el espacio, el área emisora, así como los permisos de escritura y lectura, indicando los nombres de usuario de las personas con dichos privilegios), el sistema enviará un correo de confirmación automáticamente al autor. Si posteriormente se requieren realizar cambios en el sistema sobre un procedimiento existente, se debe utilizar la sección Solicitud para modificación de documentos en el sistema.
6 Administrador del SAD Activa el espacio del documento en el sistema, conforme a lo solicitado por el autor, devolviendo instrucciones y número de serie del documento y activando el link correspondiente dentro del sistema para ingresar el código del procedimiento. Posteriormente contestará el correo del autor, que su solicitud ha sido atendida, indicando el código del espacio creado.
7 Autor Utiliza la siguiente estructura para la elaboración del procedimiento:

Control:

  • Tabla de autorizaciones.
  • Registro de revisiones.
  • Responsable de la revisión.
  • Criterios de revisión.
  • Lista de distribución.

Contenido:

  • Definiciones y acrónimos.
  • Objetivo.
  • Alcance.
  • Referencias.
  • Responsabilidades.
  • Diagrama de flujo.
  • Procedimiento.
  • Documentos aplicables y/o anexos.

TÍTULOS
Los títulos se deben marcar con “headings” numerados para una mejor identificación. Si por excepción en alguno de ellos, no hubiese información que mencionar, se pondrá la leyenda “NO APLICABLE”.

8 Autor TABLA DE AUTORIZACIONES
Registra el nombre y puesto de las personas que emiten y autorizan cada revisión del procedimiento de la siguiente manera.
Emitido por: Autor
Autorizado por: Director de Área
9 Autor REGISTRO DE REVISIONES
Registra el número, la fecha y el motivo de cada revisión que se le haga al procedimiento. Si en la revisión periódica del procedimiento no hay ningún cambio, solamente incluirá una modificación en el área de Registro de revisiones creando una fila adicional, escribiendo el número consecutivo, fecha de revisión y en la columna de “motivo de la revisión” la leyenda “revisión periódica”, y posteriormente enviar a su revisión y publicación.
10 Autor RESPONSABLE DE LA REVISIÓN
Asigna al responsable idóneo del procedimiento, mismo que se encargará de hacer las revisiones y modificaciones correspondientes.
11 Autor CRITERIOS DE REVISIÓN
Define los lineamientos y periodicidad de revisión del procedimiento. Tomando en cuenta que el periodo máximo es de cada 2 años.
12 Autor LISTA DE DISTRIBUCIÓN
Define las áreas que serán notificadas sobre la creación o modificación del procedimiento, incluyendo las áreas en donde se encuentran los usuarios.
13 Autor DEFINICIONES Y ACRÓNIMOS
Se aporta el significado de las palabras y acrónimos más relevantes en los términos del procedimiento o materia implicada.
14 Autor OBJETIVO
El objetivo deberá contener una explicación del propósito que se pretende cumplir con el procedimiento.
Su elaboración se ajustará a los lineamientos que se describen a continuación:
  • Se especificará con claridad la finalidad que pretende el procedimiento.
  • Se redactará de manera clara, concreta y directa.
  • La descripción se iniciará con un verbo en infinitivo.
  • Se describirá en una extensión máxima de cinco renglones.
  • Se evitará el uso de adjetivos calificativos, p.ej.: bueno, excelente, etc.

La primera parte de su contenido deberá expresar qué se hace y la segunda para qué se hace.

15 Autor ALCANCE
Define de manera precisa la aplicabilidad y cobertura del procedimiento.
16 Autor REFERENCIAS
Enlista los documentos de referencia, sean internacionales, nacionales o internos, que dan soporte al contenido del procedimiento.
17 Autor RESPONSABILIDADES
Redacta las responsabilidades de todas las personas involucradas directa o indirectamente en el procedimiento que son necesarias comprender para llevar a buen efecto el procedimiento, siguiendo la Anexo 5 - Guía para desarrollar funciones y responsabilidades.
18 Autor DIAGRAMA DE FLUJO
Elabora el diagrama de flujo del procedimiento indicando las personas y acciones involucradas. Nota: El autor podrá solicitar la aprobación del procedimiento sin haber terminado el diagrama de flujo. En este caso, deberá terminarlo y someterlo a aprobación en los próximos 30 días a partir de que el procedimiento se haya publicado en el SAD.
19 Autor DESCRIPCIÓN DEL PROCEDIMIENTO
Describe el procedimiento siguiendo la técnica del libreto, incluyendo las notas importantes, limitaciones y criterios específicos de manera ordenada. La secuencia y descripción de cada paso a desarrollar debe corresponder exactamente a lo mostrado en el diagrama de flujo.
Las acciones que se realicen en el procedimiento pueden ser indicadas por medio de viñetas, numerales (ver este método) o texto simple en subtemas (con títulos) cuando sea necesario, dependiendo el tipo de procedimiento a describir.
20 Autor DOCUMENTOS APLICABLES Y/O ANEXOS
Enlista los documentos aplicables y/o anexos de apoyo al procedimiento como páginas independientes. Para solicitar la creación de anexos a un procedimiento en el sistema, utilizar la sección “Solicitud para modificación de documentos en el sistema en la página principal del SAD, indicando el nombre del mismo.”
  • Formatos: en caso de que un procedimiento requiera el uso de formatos, ya sean para registrar en formato físico o digital, estos deberán tener un código de identificación, iniciando con los mismos códigos del procedimiento agregando (-F-xx) donde xx es el numero consecutivo de los formatos necesarios que requiere el procedimiento. Teniendo en cuenta los siguientes aspectos para mantenerlos homologados:
  1. Utilizar la siguiente plantilla y editar los campos correspondientes a la revisión del formato plantilla Word vertical, plantilla Word horizontal, Plantilla Excel.
  2. Desarrollar el formato de forma lógica, solo con la información necesaria, creando los campos para que el registro sea de la manera más sencilla posible.
  3. En caso de que los formatos requieran se registrados de manera electrónica para posteriormente ser impresos por los usuarios: como formularios PDF o WORD, y tablas de EXCEL deberán ser diseñadas para que al momento de imprimirse (en PDF) conserven el encabezado y sus características de control.
  4. Mantener el tipo de diseño de las plantillas (fuente: arial, estilo: normal, tamaño: 12 para títulos, 10 para contenido ), en caso de requerir plasmar un formato diferente, lo deberán justificar al momento de solicitar la aprobación.
  5. Asegurarse que el formato es funcional durante su uso.
  6. Los anexos que presenten formatos deberán tener el siguiente contenido:
21 Autor Actualiza y revisa que el procedimiento esté completo y adecuadamente desarrollado. Todos los párrafos ahí incluidos deben contener solo información útil.
No se debe escribir ni de más, ni de menos, solamente lo que se necesita para cumplir con su propósito.
Si está realizando la revisión periódica para mejorar el actual procedimiento, es muy importante recopilar y tomar en cuenta:
  1. Las sugerencias de mejora que hayan estado haciendo los usuarios a través de la sección “Discussion”.
  2. Las observaciones derivadas de las auditorías y sobre todo la funcionalidad del procedimiento en la operación diaria.
  3. Si hace algún cambio, automáticamente el sistema categorizará el nuevo documento como draft o borrador.
22 Autor Somete el procedimiento a revisión del Director de Área, por medio de un correo electrónico indicando la ubicación del procedimiento para su autorización.
23 Director de Área Revisa que el procedimiento sea congruente con la política de calidad y con las demás políticas, métodos y procedimientos de la organización.
  • Si lo aprueba, lo documentará mediante la sección “Discussion”, ingresando la leyenda “Autorizado por la Dirección de (Operaciones, Mantenimiento u otra, según corresponda)” y dando click en el botón “Save”. Posteriormente solicitará la publicación por parte del Administrador del SAD, a través de la sección “Solicitar la validación y publicación de documentos” en la página principal del SAD.
    Nota: En caso de que el procedimiento tenga Anexos, debe realizarse este paso, y los subsecuentes, para cada uno de ellos.
  • En caso contrario, lo comunica a través de un correo electrónico al autor, el cual lo regresa al paso 21, para que efectúe las modificaciones pertinentes.
24 Administrador del SAD Verifica que el procedimiento tenga la leyenda de autorización por parte del Director del Área emisora, revisa que el procedimiento se apegue a la estructura de este procedimiento, su características de control y los objetivos de la empresa:
  • Si cumple, lo publicará en el sistema a través del botón “Approve document” y en caso de tener formatos adjuntos los publicará también en el nivel correspondiste del catálogo de formatos. El sistema enviará una notificación automática al Director del Área emisora.
  • En caso contrario, lo comunica a través de un correo electrónico al Director del área emisora, el cual lo regresa al paso 23.
25 Director de Área Envía un correo electrónico al autor de que su solicitud ha sido publicada.
26 Autor Envía una notificación sobre la generación o actualización del procedimiento a todos los integrantes de la lista de distribución, a través de un AVISO/ANNOUNCEMENT de Bitrix.

2.8. Documentos aplicables y/o anexos


AVISO DE CONFIDENCIALIDAD Y ALCANCE LEGAL
La información, organización, gráficas, diseño, compilación, know-how y otros aspectos de los elementos contenidos en este documento, incluyendo la plataforma de Intranet, son de carácter confidencial por lo que queda estrictamente prohibida por ley su copia, reproducción por cualquier medio, divulgación verbal o escrito y/o distribución total o parcial, sin autorización expresa de Link Conexión Aérea S.A. de C.V. conocida bajo el nombre comercial de TAR Aerolíneas. La publicación o transmisión de información o documentos contenidos en la intranet de TAR Aerolíneas no constituye una renuncia de cualquier derecho relacionado con tales documentos o información. En este sentido, TAR Aerolíneas hace expresa reserva del ejercicio de todas las acciones, tanto civiles como penales, destinadas al resguardo de sus legítimos derechos.
1) IATA Operational Safety Audit
2) Wiki es un sustantivo tanto masculino como femenino por lo que son correctas las formas un wiki y una wiki, si bien la Fundéu BBVA recomienda la forma femenina.
mpm/006.txt · Last modified: 14/02/2023 13:25 by vmlanda