TAR MÉXICO

Sistema de administración de documentos (Wiki)

User Tools

Site Tools


Command unknown: plugin_bookcreator_addtobook
mpit:043
mpit/043.txt · Last modified: 09/12/2024 11:39 by abonilla | Approved

Manual de procedimientos internos técnicos
Plan interno de respuesta en emergencia de la Dirección de Tecnología de Información
MPIT-DTI-043
Revisión 6

Plan interno de respuesta en emergencia de la Dirección de Tecnología de Información

1. Control

1.1. Tabla de Autorizaciones

No. de Revisión Emitido por Revisado por Autorizado por
6 Antonio Hernández / Auditor de Seguridad Aérea Camilo Luna Pimentel / Director de TI Victor Landa / Director de Seguridad Aérea y Aseguramiento de Calidad

1.2. Registro de revisiones

No. de revisión Fecha Motivo de la revisión
Original 1-ago-2015 Edición original
1 28-mar-2018 Actualización
2 25-Oct-2018 Actualización
3 20-May-2019 Actualización
4 03-Jun-2021 Actualización
5 12-Abr-2022 Actualización
6 09-Dic-2024 Actualización de Flujos

1.3. Autorización interna

El Plan Interno de Respuesta en Emergencia de la Dirección de Tecnología de Información es elaborado por el Director de Tecnología de Información, revisado y autorizado por el Director de Seguridad Aérea y Aseguramiento de Calidad de TAR Aerolíneas.

Cuando sea necesario enmendar este procedimiento por cualquier razón, el Director de Tecnología de Información efectuará las modificaciones pertinentes y lo enviará a la Dirección de Seguridad Aérea y Aseguramiento de Calidad para su revisión y autorización.

Este Plan Interno de Respuesta en Emergencia cumple y se complementa con el Manual de Procedimientos en Emergencia de TAR Aerolíneas aprobado por la Agencia Federal de Aeronáutica Civil.

1.4. Lista de distribución

  1. Personal de la Dirección de Tecnología de Información

2. Contenido

2.1. Definiciones y acrónimos

ALERTA VERDE. Situación que podría representar un peligro para las personas, aeronaves, instalaciones u operaciones.

ALERTA ÁMBAR. Situación que representa un peligro para las personas, aeronaves, instalaciones u operaciones.

ALERTA ROJA. Situación en la cual existen motivos justificados para creer que una aeronave y sus ocupantes, instalaciones y/o las operaciones están amenazados por un peligro grave o inminente y necesitan auxilio inmediato. Situación en la que se confirma un incidente grave o accidente.

Comité Permanente de Emergencia (CPE). Es el equipo constituido por los ejecutivos de la empresa, responsable de controlar y coordinar en forma centralizada las acciones de TAR Aerolíneas para la atención de situaciones de emergencia que tengan efecto en nuestras operaciones, con la finalidad de procurar la salvaguardia de los pasajeros y personal afectado, así como garantizar la transición ordenada y eficiente de las operaciones de emergencia a las operaciones normales.

Grupo Móvil de Respuesta (GMR). Es el equipo constituido por los representantes del Comité Permanente de Emergencia responsable de ejecutar, controlar y coordinar en sitio las acciones de TAR Aerolíneas para la atención de situaciones de emergencia que tengan efecto en nuestras operaciones, con la finalidad de procurar la salvaguardia de los pasajeros y personal afectado, así como garantizar la transición ordenada y eficiente de las operaciones de emergencia a las operaciones normales.

Centro de Administración de Crisis (CAC). Es un espacio con acceso controlado en donde se reúnen los integrantes del CPE con funciones estratégicas para la administración de una emergencia.

2.2. Objetivo

El plan interno de respuesta en emergencia de la Dirección de Tecnología de Información está basado en el Manual de Procedimientos en Emergencia de TAR Aerolíneas y su objetivo es que el personal de esta área se encuentre preparado para responder adecuadamente ante una situación de emergencia que ponga en riesgo a las personas, instalaciones y/o aeronaves de TAR Aerolíneas.

Todo el personal de la Dirección de Tecnología de Información participante en la atención de una emergencia debe apegarse a lo establecido en este procedimiento interno y al Manual de Procedimientos en Emergencia de TAR Aerolíneas, realizando cualquier actividad que se le encomiende de manera profesional, sensible y discreta.

2.3. Introducción

La prioridad de TAR Aerolíneas en una emergencia es proporcionar asistencia organizada a los pasajeros, familiares y personal que resulte afectado a consecuencia del evento, asegurar la continuidad del negocio a través de una definición clara de la delegación de funciones y al mismo tiempo mantener la continuidad de las operaciones de manera segura.

Cuando se presente una situación o evento que vulnere la seguridad operacional, el Centro de Control Operacional (CCO), en coordinación con el Director Técnico y el Director de Seguridad Aérea y Aseguramiento de Calidad, calificarán el nivel de alerta de que se trate, pudiendo ser ALERTA VERDE, ALERTA ÁMBAR o ALERTA ROJA. Una vez determinado el nivel de alerta, el CCO enviará un mensaje a los integrantes del Comité Permanente de Emergencia, según corresponda.

2.4. Referencias

2.5. Teléfono de emergencia

Cualquier persona que tenga conocimiento sobre alguna situación de peligro para las operaciones de TAR Aerolíneas, debe comunicarlo inmediatamente al Centro de Control Operacional a través del teléfono destinado para ello.

(442) 229-3198
Exclusivo emergencias

La línea telefónica de emergencias debe ser utilizada de manera responsable, ya que cualquier uso indebido será sancionado.

2.6. Generalidades

El Director de Tecnología de Información sera el titular de su área en el Comite Permanente de Emergencia por lo cual deberá tomar las principales decisiones respecto a las responsabilidades de su área y dejar constancia escrita de ello.

Titular TEI Camilo Luna Director de Tecnología de Información

En caso de que el Director de Tecnología de Información no pueda estar presente en el CPE, se mantendrá en contacto de manera remota mediante Bitrix o cualquier otro sistema de teleconferencia, desde aquí realizara todos los deberes y responsabilidades establecidas en el Manual de Procedimientos de Emergencia que le corresponden al Director de Tecnología de Información.

Así mismo en el caso de que el Director de Tecnología de Información se encuentre ausente o no pueda llevar acabo sus funciones y responsabilidades, deberá referirse al punto 2.9.2 de este PIRE donde se establecen dichas actividades.

El Director de Tecnología de Información se trasladara al Centro de Administración de Crisis (CAC). A partir del momento en que se establece el CAC, éste debe ser el único canal para cualquier comunicación referente a la emergencia.

El Director de Tecnología de Información será el responsable de obtener y diseminar la información de su área, y proporcionarla cuando sea necesario al Centro de Administración de Crisis y al Grupo Móvil de Respuesta.

El Presidente del Comité Permanente de Emergencia es el Director Técnico (OPS); y el Líder del Grupo Móvil de Respuesta es el Representante del Dirección Técnico (GOPS).

Cuando se presente una alerta, todo el personal deberá responder adecuadamente ante esta situación y apegarse a este procedimiento interno para poder prestar la ayuda necesaria. Por tal motivo, es de suma importancia que todo el personal de la Dirección de Tecnología de Información se familiarice con este documento y sepa cómo actuar ante una emergencia.

2.7. Procedimientos en alerta verde

2.7.1. Flujograma de comunicación

NOTA: Una vez definido el nivel de alerta, el Jefe del CCO o despachador en turno notificará de forma inmediata al Director Técnico y al Director de Seguridad Aérea y Aseguramiento de Calidad mediante una llamada telefónica. En cuanto ambos confirmen de “ENTERADO”, el DT y DSAAC notificará a las personas correspondientes por medio de una llamada telefónica de acuerdo a este flujograma.

2.8. Procedimientos en alerta ámbar

2.8.1. Flujograma de comunicación

NOTA: Una vez definido el nivel de alerta, el Jefe del CCO o despachador en turno notificará de forma inmediata al Director Técnico y al Director de Seguridad Aérea y Aseguramiento de Calidad mediante una llamada telefónica. En cuanto ambos confirmen de “ENTERADO”, el DT y DSAAC notificará a las personas correspondientes por medio de una llamada telefónica de acuerdo a este flujograma.

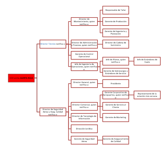
2.9. Procedimientos en alerta roja

2.9.1. Flujograma de comunicación

NOTA: Una vez definido el nivel de alerta, el Jefe del CCO o despachador en turno notificará de forma inmediata al Director Técnico y al Director de Seguridad Aérea y Aseguramiento de Calidad mediante una llamada telefónica. En cuanto ambos confirmen de “ENTERADO”, el DT y DSAAC notificará a las personas correspondientes por medio de una llamada telefónica de acuerdo a este flujograma.

2.9.2. Procedimientos internos del Director de Tecnología de Información

RESPONSABLE DE:

  • Asegurar la disponibilidad y funcionalidad de los elementos que componen la infraestructura sobre la que opera TAR Aerolíneas, con especial atención de aquello relacionado a la ubicación donde se haya suscitado la Alerta Roja.

ACCIONES:

  • Presentarse en el CAC, una vez sea determinada la Alerta Roja.
  • Solicitar al área de Seguridad Aérea el número de acceso gratuito que les será proporcionado por la empresa FEI, lo anterior para su eventual publicación en la página web de TAR Aerolíneas, en coordinación con la Dirección Comercial.
  • Asegurarse de que estén disponibles los medios de comunicación requeridos por el CAC, en apoyo al área de Seguridad Aérea, quienes son responsables de mantener un kit con todo lo necesario para que los miembros del CAC se conecten a Internet (switches, cables, teléfono fijo, multicontactos, etc.).
  • Todo miembro del CAC y del GMR cuenta con un teléfono celular que les provee TAR Aerolíneas, asegurarse que el servicio del operador (AT&T) esté disponible. Es responsabilidad de cada usuario mantener sus equipos de telefonía celular en condiciones óptimas. Lo anterior garantiza la comunicación entre GMR y CAC, hacer notar al personal del GMR que el número directo del CAC es el 4426737166
  • Los miembros del CAC y GMR cuentan con equipos de cómputo portátiles que la empresa les ha asignado para el desempeño de sus funciones, es responsabilidad de cada usuario el mantenerlo en condiciones operativas adecuadas.
  • Teniendo en cuenta que el CAC y GMR dispone de equipos de cómputo portátiles así como equipos de tefonía celular, la comunicación bidireccional esta garantizada, de ahí la importancia de que los usuarios mantengan y conserven sus equipos operativos y en optimas condiciones.
  • Coordinar con la Dirección Comercial de TAR Aerolíneas, la inclusión en la página web (www.tarmexico.com) de un cintillo que contenga la información que oriente al público acerca de donde obtener información sobre el accidente o la emergencia prevaleciente, indispensable que la Dirección Comercial, quienes administran la página, provea el texto a desplegar e indique el color tanto del cintillo como de la propia leyenda, del mismo modo que la Dirección de Seguridad Aérea haya ya provisto el número de acceso gratuito que les será proporcionado por la empresa FEI.
  • Una vez exista una declaración oficial de TAR Aerolíneas hacia los medios de comunicación, si así se decide, coordinar su inclusión en la página web de la empresa.
  • Desarrollar su bitácora.

Adicional a lo que indica el Manual de Procedimientos en Emergencia, la Dirección de Tecnología de Información llevará a cabo las siguientes acciones:

  • Verificar el estado de cuenta de los proveedores de servicios de comunicación a fin de garantizar la disponibilidad y continuidad de los mismos.
  • Verificar el inventario de equipo de cómputo y comunicaciones asignado en caso de que la Alerta Roja involucre a un aeropuerto.
  • Instruir a los proveedores involucrados, así como a su personal de apoyo, a evitar terminantemente se filtre ninguna clase de información acerca de la alerta roja.
  • Proporcionar al representante del GMR de Operaciones (Lider de GMR - Operaciones) el siguiente equipamiento requerido para la atención a la emergencia:

1.- Módem Portátil (Telcel)

  • Atender los requerimientos que competan a esta Dirección de la estación y de los integrantes del GMR.
  • En caso de formar parte del GMR, reportar actividades periódicamente al Líder del GMR para que éste efectúe su reporte periódico al CAC.

2.10. Declaraciones a los medios de comunicación

El único canal autorizado por TAR Aerolíneas para hacer declaraciones a los medios de comunicación y al público, es la Dirección General de TAR y las agencias contratadas para ese fin.

En caso de sufrir un accidente o incidente, queda terminantemente prohibido a todos los empleados de la empresa, hacer declaraciones, ya sea de palabra o por escrito, al público o a cualquier medio de comunicación.

Para mayor información, revise la Política de declaraciones a medios de comunicación y público en general contenida en el Manual de Procedimientos en Emergencia.

2.11. Directorios telefónicos

2.11.1. Directorio telefónico del Comité Permanente de Emergencia

2.11.2. Directorio telefónico del Grupo Móvil de Respuesta

2.11.3. Directorio telefónico de la Dirección de Tecnologías de la Información...

Nombre Puesto Celular TAR Celular personal Casa
Camilo Luna Director de Tecnología de Información 442 274 4241

2.11.4. Directorio de contactos directos e indirectos

Empresa o servicio Nombre del contacto Puesto del contacto Teléfonos
KIU Systems Carina Altieri Account Manager Direct: +54 11 2152-6200
Email: Producto@kiusys.com
TCPIP Heber Lazcano Director de Tecnología (442) 258 1039
Telcel Servicio a Clientes Corporativos 01 800 4800 965
AT&T Atención a Clientes *611
AT&T Karla Hernández Ejecutivo Cuenta 442 512 7182

2.12. Formatos

N/A

2.13. Documentos aplicables y/o anexos


AVISO DE CONFIDENCIALIDAD Y ALCANCE LEGAL
La información, organización, gráficas, diseño, compilación, know-how y otros aspectos de los elementos contenidos en este documento, incluyendo la plataforma de Intranet, son de carácter confidencial por lo que queda estrictamente prohibida por ley su copia, reproducción por cualquier medio, divulgación verbal o escrito y/o distribución total o parcial, sin autorización expresa de Link Conexión Aérea S.A. de C.V. conocida bajo el nombre comercial de TAR Aerolíneas. La publicación o transmisión de información o documentos contenidos en la intranet de TAR Aerolíneas no constituye una renuncia de cualquier derecho relacionado con tales documentos o información. En este sentido, TAR Aerolíneas hace expresa reserva del ejercicio de todas las acciones, tanto civiles como penales, destinadas al resguardo de sus legítimos derechos.
mpit/043.txt · Last modified: 09/12/2024 11:39 by abonilla