This version (02/10/2023 12:26) is a draft.
This is an old revision of the document!
Manual de procedimientos internos técnicos
Procedimiento para el Control y Autorización de Tiempo Extra en Ingeniería y Mantenimiento
MPIT-DM-IM-140
Revisión Original
Septiembre 2023
| No. de Revisión | Emitido por | Revisado por | Autorizado por |
|---|---|---|---|
| Original | Fidel Arellano Gestión y Procesos | Guillermo Pastor Director de Ingeniería y Mantenimiento | Guillermo Pastor Director de Ingeniería y Mantenimiento |
| No. de Revisión | Fecha de la Revisión | Motivo de la Revisión |
|---|---|---|
| Original | Septiembre 2023 | Original |
El responsable de editar, revisar y actualizar este procedimiento es Gestión y Procesos.
Este procedimiento será revisado cuando menos una vez al año a partir de la fecha de su emisión, o antes si se cambia para mejorar el sistema administrativo de la organización, o bien, a causa de la generación o actualización de la regulación aplicable.
Tiempo Extra son aquellas horas trabajadas fuera del horario estipulado en el contrato y que exceden el límite fijado para cada tipo de jornada, lo que implica la realización del pago correspondiente por parte del patrón.
Incidencia Todo aquel cambio que puede afectar el pago de la nómina. Por lo general, se relacionan con inasistencias, pagos de incentivos o bonos adicionales, descuentos varios y otros. Las incidencias afectan el pago que recibe cada colaborador en el periodo de nómina determinado.
Establecer un correcto control y manejo de la utilización y autorización del tiempo extra para el personal de Ingeniería y Mantenimiento.
Aplica a todo el personal bajo la Dirección de Ingeniería y Mantenimiento.
N/A
Dirección de Ingeniería y Mantenimiento Validar las incidencias de la Dirección de Ingeniería y Mantenimiento considerando el tiempo extra generado quincenalmente, derivado de las necesidades operativas de mantenimiento.
Jefe de Mantenimiento en Línea Autorizar el tiempo extra en el área de mantenimiento en línea, si las necesidades lo requieren, llenando para cada caso el formato de tiempo extra (ver sección 2.9) informar en tiempo y forma las incidencias por tiempo extra al
Director de Ingeniería y Mantenimiento Autorizar el tiempo extra durante el servicio mayor si las necesidades lo requieren, llenando para cada caso el formato de tiempo extra (ver sección 2.9) informar en tiempo y forma las incidencias por tiempo extra al Director de Ingeniería y Mantenimiento.
Técnico de Mantenimiento Llenar el formato de tiempo extra (ver sección 2.9) y mantener en resguardo su copia del formato.
Derivado de las operaciones y necesidades del Mantenimiento a la flota de TAR el tiempo extra podrá ser utilizado siempre y cuando sea avalado por los responsables de cada área, llenando el formato de tiempo extra y reportado en las incidencias.
Considerando que para el tiempo extra tendrá que haber las suficientes evidencias que sustenten dicho requerimiento.
El responsable de cada área quien identifica la necesidad del tiempo extra deberá cumplir los siguientes puntos para el proceso de autorización:
Nivel de autorización
Para el cierre quincenal de incidencias en las cuales se cotejará el tiempo extra deberá adjuntarse los formatos de tiempo extraños que se llenaron dando soporte documental que justifique el tiempo extra.
El tiempo extra no puede ni debe autorizarse bajo las siguientes circunstancias:
Solo el personal involucrado directamente en trabajos de mantenimiento puede ser aplicable a la autorización del tiempo extra, ejemplo:
Criterio de Autorización:
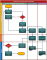
| Paso | Responsable | Descripción |
|---|
| 1 | Jefe de Mantenimiento en Línea/Gerente de PPC , Supervisor o Jefe Inmediato | Se identifica la necesidad de: i) extender la jornada, o ii) solicitar la asistencia en día de descanso, de un colaborador |
| 2 | Jefe de Mantenimiento en Línea/Gerente de PPC , Supervisor o Jefe Inmediato | Dependiendo del nivel de autorización, el Supervisor o Jefe Inmediato genera el formato de autorización, y circulará para firma, en secuencia: 1) Colaborador, 2) Supervisor, Jefe Inmediato o Encargado de PPC, 3) Gerente o Director, en caso de aplicar. |
| 3 | Jefe de Mantenimiento en Línea/Gerente de PPC , Supervisor o Jefe Inmediato | Se requiere que el punto 2, anterior se realice antes de iniciar la extensión de jornada, o la jornada en día de descanso, excepto en caso de situación de avión en tierra (AOG), cuando los formatos podrán ser distribuidos al finalizar la extensión de jornada, o la jornada en día de descanso. |
| 4 | Jefe de Mantenimiento en Línea/Gerente de PPC , Supervisor o Jefe Inmediato | Todos los formatos de autorización deberán de concentrarse con el Supervisor, Jefe Inmediato o Encargado de PPC. |
| 5 | Jefe de Mantenimiento en Línea/Gerente de PPC , Supervisor o Jefe Inmediato | Todos los formatos deberán incluirse en el Reporte de Incidencias del siguiente período. |
| AVISO DE CONFIDENCIALIDAD Y ALCANCE LEGAL La información, organización, gráficas, diseño, compilación, know-how y otros aspectos de los elementos contenidos en este documento, incluyendo la plataforma de Intranet, son de carácter confidencial por lo que queda estrictamente prohibida por ley su copia, reproducción por cualquier medio, divulgación verbal o escrito y/o distribución total o parcial, sin autorización expresa de Link Conexión Aérea S.A. de C.V. conocida bajo el nombre comercial de TAR Aerolíneas. La publicación o transmisión de información o documentos contenidos en la intranet de TAR Aerolíneas no constituye una renuncia de cualquier derecho relacionado con tales documentos o información. En este sentido, TAR Aerolíneas hace expresa reserva del ejercicio de todas las acciones, tanto civiles como penales, destinadas al resguardo de sus legítimos derechos. |