TAR MÉXICO

Sistema de administración de documentos (Wiki)

User Tools

Site Tools


mpit:123
This version is outdated by a newer approved version.DiffThis version (22/03/2019 19:59) is a draft.
Approvals: 0/1
mpit/123.1553306373.txt.gz · Last modified: 17/11/2021 10:26 (external edit) | Draft Newest approved

This is an old revision of the document!


Manual de procedimientos internos técnicos
Procedimiento para establecer la causa raíz de los hallazgos de auditoría
MPIT-DSAAC-GAC-123
Revisión Original

Procedimiento para establecer la causa raíz de los hallazgos de auditoría

1. Control

1.1. Tabla de autorizaciones

No. de Revisión Emitido por Revisado por Autorizado por
Original Ing. Eder Noel Henquel Alonso
Auditor de Calidad
Ing. Gustavo Villafuerte
Gerente de Aseguramiento de la Calidad
Ing. Omar López
Director de Seguridad Aérea y Aseguramiento de la Calidad

1.2. Registro de revisiones

No. de Revisión Fecha de la Revisión Motivo de la Revisión
Original Marzo 2019 Original

1.2.1. Responsable de la revisión

El responsable de editar, revisar y actualizar este procedimiento es Gerente de Aseguramiento de la Calidad.

1.2.2. Criterio de la revisión

Este procedimiento será revisado cuando menos una vez al año a partir de la fecha de su emisión, o antes si se cambia para mejorar el sistema administrativo de la organización, o bien, a causa de la generación o actualización de la regulación aplicable.

1.3. Lista de distribución

  1. Dirección de Seguridad Aérea y Aseguramiento de la Calidad

2. Contenido

2.1. Definiciones y acrónimos

2.1.1. Definiciones

Análisis de causa raíz (ACR): se utiliza para investigar cuáles son las causas que han originado un determinado problema o incidencia (ej: no conformidades). Determinar bien las causas raíz de una incidencia es imprescindible para poder definir acciones correctivas apropiadas que la solventen y que eviten la repetición del problema en el futuro.

2.1.2. Acrónimos

2.2. Objetivo

Proveer una guía para personal para identificar efectivamente la causa raíz de los problemas o hallazgos y definir acciones correctivas apropiadas para prevenir la recurrencia de las desviaciones a los procedimientos, detectados en las auditorias realizadas por Aseguramiento de calidad.

2.3. Alcance

Este procedimiento es aplicable para las auditorías externas no programadas con el fin de vigilar el cumplimiento de los procedimientos operacionales que ha diseñado TAR Aerolíneas para garantizar la seguridad de las operaciones, aeronavegabilidad de las aeronaves y la serviceabilidad del equipo tanto de operación como de seguridad.

2.4. Referencias

N/A

2.5. Responsabilidades

2.5.1. Encargado del área auditada

  1. Es responsable de identificar el problema de los hallazgos descritos en los reportes de auditoria.
  2. Es responsable de entender y definir el problema de los hallazgos descritos en los reportes de auditoria.
  3. Es responsable de identificar la causa raíz y realizar las acciones correctivas, así mismo mandar la información al área de Aseguramiento de calidad.

2.5.2. Gerencia de aseguramiento de Calidad

  1. Es responsable de realizar el análisis de las acciones correctivas y causas raíz.
  2. Es responsable de dar seguimiento a las acciones implementadas.

2.5.3. Auditor responsable

Sera responsable de proporcionar esta guía para la obtención de la causa raíz de los hallazgos y a su vez se explicará a él auditado responsable el procedimiento de obtención de la misma.

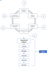
2.6. Diagrama de flujo

2.7. Descripción del procedimiento

Paso Responsable Descripción
1 Encargado del área auditada Es responsable de analizar las desviaciones a los procedimientos (hallazgos) documentados en el reporte de auditoria efectuado por el área de Aseguramiento de calidad.
Para realizar un mejor análisis de la identificación del problema se debe:

Formar un equipo adecuado entender el problema del hallazgo.
Invertir tiempo en entender el problema que está pasando, cuando ocurre, cual es la frecuencia.
No precipitarse en desarrollar la solución si no entiende la causa que origina el problema
2 Encargado del área auditada Una vez que ya se identificó, entendió y definió el problema debemos ocupar el método de las 5 Whys con las cuales de desarrollara una tormenta de ideas del porqué del problema como lo muestra el siguiente ejemplo. De esta forma podremos definir la casa raíz del problema.
La causa raíz se colocará en la sección V “Acciones correctivas (seguimiento)” del reporte de auditoria, esto se realizará para cada uno de los hallazgos descritos en dicho reporte.
3 Auditor responsable Sera responsable de proporcionar esta guía para la obtención de la causa raíz de los hallazgos y a su vez se explicará a él auditado responsable el procedimiento de obtención de la misma.
4 Encargado del aérea auditada Se encargará de autorizar la fecha y hora en la cual no interfiera con los procedimientos y trabajos del área a auditar
5 Auditor responsable Una vez llegando a la causa raíz se definirá el desarrollo de la solución para atacar la causa del problema. Es importante tomar en consideración otros puntos de vista para analizar la solución propuesta y validar las acciones correctivas.
6 Gerencia de aseguramiento de calidad Para la preparación de la auditoria, el auditor responsable se encarga de consultar los manuales organizacionales, normatividad nacional e internacional aplicable, así como requisitos reglamentarios; a su vez considera los eventos relevantes de seguridad operacional o de seguridad de aviación civil que han ocurrido y evaluar los resultados de auditorías anteriores para determinar la efectividad de las acciones correctivas que ha sido implementadas.
7 Auditor responsable Una vez implementado la solución el área Aseguramiento de calidad le dará seguimiento a las acciones correctivas.

2.8. Documentos aplicables y/o anexos


AVISO DE CONFIDENCIALIDAD Y ALCANCE LEGAL
La información, organización, gráficas, diseño, compilación, know-how y otros aspectos de los elementos contenidos en este documento, incluyendo la plataforma de Intranet, son de carácter confidencial por lo que queda estrictamente prohibida por ley su copia, reproducción por cualquier medio, divulgación verbal o escrito y/o distribución total o parcial, sin autorización expresa de Link Conexión Aérea S.A. de C.V. conocida bajo el nombre comercial de TAR Aerolíneas. La publicación o transmisión de información o documentos contenidos en la intranet de TAR Aerolíneas no constituye una renuncia de cualquier derecho relacionado con tales documentos o información. En este sentido, TAR Aerolíneas hace expresa reserva del ejercicio de todas las acciones, tanto civiles como penales, destinadas al resguardo de sus legítimos derechos.
mpit/123.1553306373.txt.gz · Last modified: 17/11/2021 10:26 (external edit)